???? ????
為培養廣大青年員工創新意識,提升創新能力,促進創新成果轉化,11月5日,由北自所團委主辦的第三屆青年創新創意大賽決賽成功舉辦,共有47名青年代表和6位公司技術專家評委參加。

此次青年創新創意大賽著力提升大賽質量,實現了三個升級。一是組織升級。團委統籌策劃組織實施,人力資源部大力推薦青年創新人才,技術發展部全面提供技術支持,黨群工作部切實做好保障服務,形成有機聯動。二是隊伍升級。10個團支部積極組織,8個事業部、中心和2家子公司廣泛動員,18支隊伍傾力參與,研究生與青年職工充分互動,不同業務部門加強合作,吸引更多青年參與其中。三是賽制升級。面向全體青年征集課題方向,揭榜掛帥報名組隊,青年導師開展賽前專題培訓,技術發展部專家進行初賽評選,為決賽順利舉辦打實基礎。
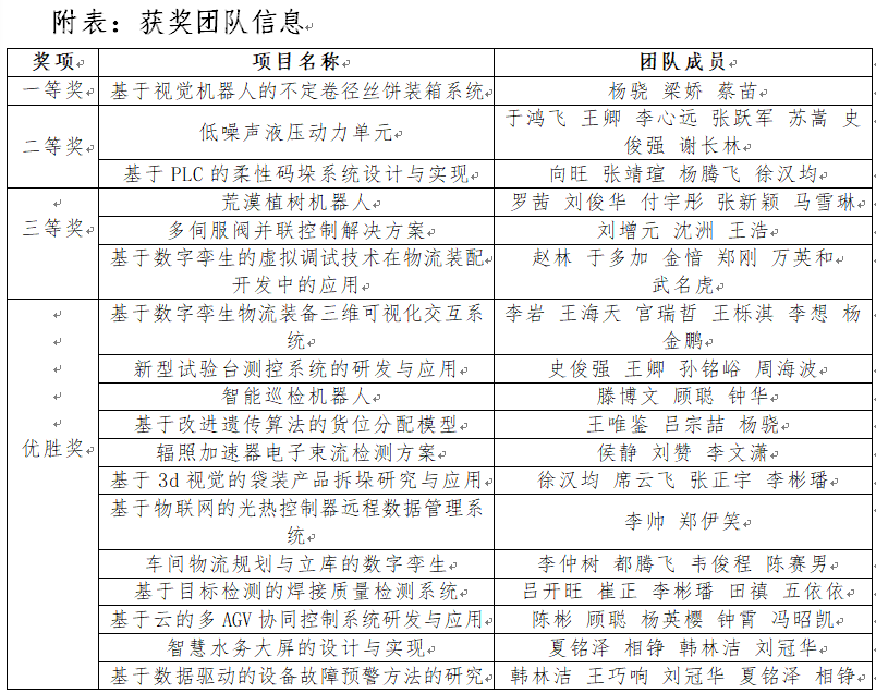
決賽過程中,選手展示內容豐富、形式活潑。同時,6位來自各研究領域的公司專家評委齊聚現場,對各參賽作品進行輪番點評,與場上選手深入淺出地討論了研究思路、一針見血地指出了目前研究存在的問題,深刻有力地提出了之后研究的改進方向。現場氣氛熱烈,效果極佳。經過六個小時的激烈角逐,18組作品順利展示完畢,分別榮獲一、二、三等獎及優勝獎。(詳見附表)

黨委書記、董事長王振林對比賽圓滿舉辦表示祝賀,對大家的辛勤勞動表示感謝。他強調:青年要從公司“十四五”戰略出發,用情用心用力做好創新工作,重點從三大方向努力,一是研發方向,要從十個研發大方向入手進行選題;二是研發隊伍,要著力打造青年研發團隊;三是研發產出,要多出高水平論文和發明專利。他指出,青年要在未來創新工作中發揮生力軍作用,應具備三個條件:一是創新思維和創新意識,要培養終身學習的習慣,敢于提出不同的見解;二是創新能力,要提高提出問題、分析問題和解決問題的能力;三是創新成果,重點通過同行評價和生產檢驗看成效,讓公司創新成果涌現出來,營造出人人為公司創新做貢獻的氛圍。
北自所青年創新創意大賽為青年搭建了一個創新交流和技術研討的良好平臺,成功激發了青年立足崗位創新創效的活力和熱情。感謝技術發展部、人力資源部和黨群工作部對本次大賽的大力支持,我們明年再見!


北京機械工業自動化研究所有限公司(以下簡稱北自所)創建于1954年,是原機械工業部直屬的綜合性科研機構,1999年轉制為中央直屬大型科技企業,現隸屬于國資委監管的中國機械科學研究總院集團有限公司。...
京ICP備:05006406號 版權所有:北京機械工業自動化研究所有限公司 技術支持:北京信諾誠